2024-04-02 10:04
中国银河资产管理有限责任公司(以下简称“我公司”)拟对所持有的北京春雨天下软件有限公司等5户股权资产招募投资人,特发布此公告。
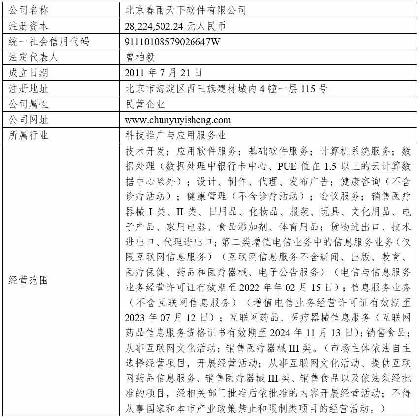
一、资产情况
本次招商资产详情如下:






二、交易对象
1.交易对象为财务状况良好、具有足够支付能力,并具备完全行为能力和良好信誉等条件的法人组织。
2.交易对象不属于国家公务员、金融监管机构工作人员、政法干警、资产公司工作人员、标的股权企业管理人员以及参与资产处置工作的律师、会计师、评估师、拍卖人等中介机构人员等关联人或者上述关联人参与的非金融机构法人;不属于与参与不良债权转让的金融资产管理公司工作人员、标的股权企业管理人员或者受托资产评估机构负责人员、管理人员等有近亲属关系的人员;不属于失信被执行人或失信被执行人的法定代表人、主要负责人;不属于反恐、反洗钱黑名单人员;不属于其他依据法律法规、司法解释或监管机构的规定不得收购、受让标的资产的主体。
三、关于招募投资人的相关说明
1.本公告所述拟处置资产为中国银河资产管理有限责任公司持有的非上市公司股权,后续银河资产将择机进行司法拍卖或其他处置方式予以处置。
2.本公告不构成要约,不构成投资承诺,请投资人自行判断并承担相应的市场风险。
四、联系人及联系方式
联系人:王女士 李先生
联系电话:010-66568087,010-66568083
lichao@hpveg.com
地址:北京市西城区金融大街35号国际企业大厦C座11层、15层
邮编:100033
中国银河资产管理有限责任公司
2024年3月22日